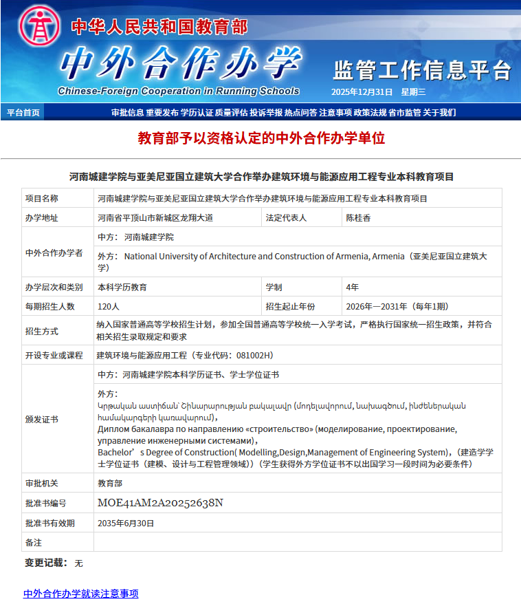
近日,教育部公布了2025年下半年中外合作办学项目审批结果,我校与亚美尼亚国立建筑大学合作举办的建筑环境与能源应用工程专业本科教育项目成功获批,标志着我校国际化办学取得新突破。

本项目融合我校建筑环境与能源应用工程专业(国家级特色专业、河南省一流专业)在绿色建筑与能源系统优化等方面的实践优势,以及亚美尼亚国立建筑大学在建筑物理环境模拟、抗震建筑设备系统集成及欧洲标准应用等领域的技术专长,实现“实践应用”与“技术深耕”深度融合,为学生构建国际化、前沿化的专业培养体系。
该项目是我校首个本科双学位中外合作办学项目。学生四年全程在我校学习,学生完成学业并获得双方共同制定的人才培养方案中规定的全部学分,达到相应学位证书颁发条件,可同时获得河南城建学院本科毕业证书、工学学士学位证书,以及亚美尼亚国立建筑大学建造学学士学位证书。
项目的设立是我校积极响应国家“一带一路”教育行动、服务“双碳”战略、加强绿色建筑领域人才培养的重要举措。项目将进一步提升我校国际化办学水平,为培养具备国际视野、创新精神和工程实践能力的高素质应用型人才提供有力支撑。学校将持续深化与亚美尼亚国立建筑大学的合作,共同打造建筑环境与能源应用工程领域的中外合作办学品牌,为区域经济社会发展和行业进步贡献力量。
(文:董松涛 编审:陈怡璇,李军伟)