在国内疫情多点散发、局部爆发,疫情形势严峻复杂的情况下,各高校纷纷发布最新疫情防控消息,从常态化疫情防控管理转为准封闭管理或封闭管理。
复旦大学:暂定准封闭管理2周
3月13日,复旦大学发布消息称,3月13日20:00启动校园准封闭管理,在校师生不离校。在校师生按要求开展核酸检测(在校外的师生就近自行检测并报告结果),具体安排另行通知。校园以单独校门区域为单位,实施相对封闭管理,师生不跨区域流动,校区间班车暂停运行。准封闭管理时间暂定2周,结束时间再行通知。

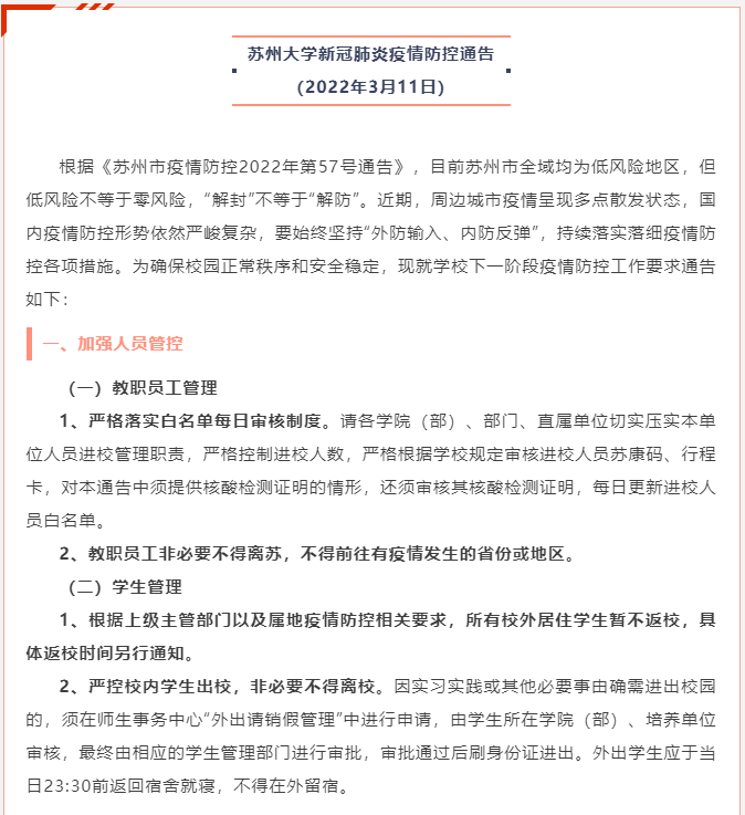
苏州大学:校外居住学生暂不返校
3月11日,苏州大学发布通告:所有校外居住学生暂不返校,具体返校时间另行通知。严控校内学生出校,非必要不得离校。因实习实践或其他必要事由确需进出校园的,须在师生事务中心“外出请销假管理”中进行申请,由学生所在学院(部)、培养单位审核,最终由相应的学生管理部门进行审批,审批通过后刷身份证进出。外出学生应于当日23:30前返回宿舍就寝,不得在外留宿。

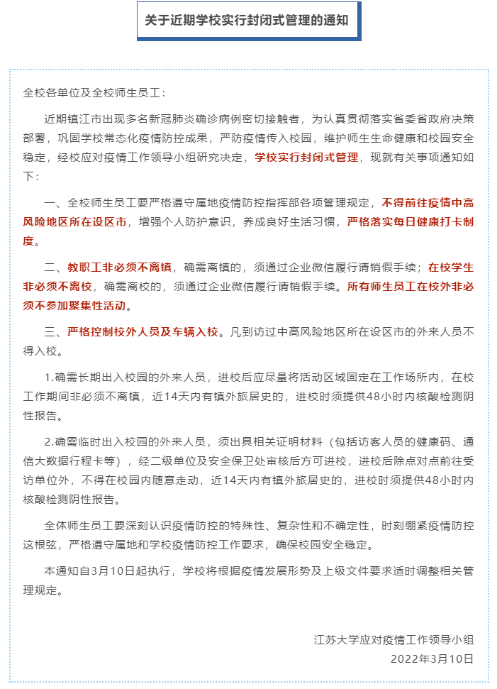
江苏大学:封闭管理!
3月10日,江苏大学发布学校实行封闭式管理的通知:教职工非必须不离镇,确需离镇的,须通过企业微信履行请销假手续;在校学生非必须不离校,确需离校的,须通过企业微信履行请销假手续。所有师生员工在校外非必须不参加聚集性活动。

南京审计大学:落实学生晨午检制度
3月12日,南京审计大学发布最新要求:师生员工进校都要严格核验身份、检测体温、查看健康码和行程卡。对校园重点场所工作人员加强健康管理,落实学生晨午检制度,密切关注师生健康状况,落实“四早”要求。

武汉大学:校园严格封控不开放
3月13日,武汉大学发布《武汉大学关于2022年樱花开放期间校园管理的通告》。樱花开放期间,学校教学科研、师生生活和疫情防控统筹推进,校园继续实行严格封控管理,不对社会公众开放。核心区自3月15日起开始封控,解除封控时间根据疫情防控要求和花期情况确定。

华东师范大学:启动闭环管理
自2022年3月13日下午1:00起,华东师范大学普陀校区、闵行校区(含校外住宿区)同时启动闭环管理,人员只进不出,不进行跨校区流动,外校人员不得来校。两校区将视情况关闭部分校门,并暂停通勤校车。

吉林大学:实行全封闭管理
3月12日,吉林大学发布通知:学校实行全封闭管理,除参与防疫的工作人员和保障校园基本民生的人员外,其他人员居家办公,一律不得出入校园。不具备校园封闭条件的,封闭寝室楼。学校成立管理专班,每栋楼成立后勤保障组。教学科研活动、行政办公暂停,图书馆、体育馆、教学楼、实验室、办公楼关闭,关闭期间做好安全管理。维持校园运转必需的后勤服务人员、实验技术人员及行政人员等校内居住。

哈尔滨工业大学:严格校园出入管理
3月12日,哈尔滨工业大学连夜召开会议,研究部署疫情防疫工作。提出要从严从紧落实落地疫情防控各项措施,加大疫情防控风险隐患排查力度,严格落实教职工“两点一线”要求,严格校园出入管理,加强日常健康监测,紧盯重点人群,采取有力有效举措,切实将风险降到最低,做到不留死角。

上海交通大学:严格实施“足不出户”
3月12日是上海交通大学实行校园闭环管理的第4天。鉴于上海疫情趋紧,校园疫情防控形势依然严峻,为了进一步做好疫情防控,保障全校师生教职员工健康安全,有效阻断传播,上海交通大学决定严格实施“足不出户”管控措施。

华东政法大学:全闭环管理
3月11日,华东政法大学根据控部门要求,对所有在校人员进行全闭环管理。在校教职工、乙方单位工作人员、所有学生当天全部进行一次核酸检测。同时,华政学子还自发建立了互助文档。

杭州电子科技大学:非必要不离杭
3月13日,杭州电子科技大学发布关于做好疫情防控有关工作的紧急通知,进一步加强出行审批管理,倡导师生非必要不离杭;严格校外人员进校审批管理。坚持“校外人员非必要不进校”,原则上不邀请14天内有中高风险地区所在设区市(不含杭州)旅居史的人员进入校园;继续从严管控校园聚集性活动。按照“非必要不召开”“能线上不线下”的原则,减少各类会议、活动。

重庆大学:虎溪校区进入紧急防控状态
3月11日,重庆市大学城出现三名新冠确诊病例。当天晚上,重庆大学要求,虎溪校区所有在校学生于2022年3月11日晚23点前必须全部返回校园,23点未返校的学生需凭24小时内核酸检测阴性证明入校。3月12日、13日虎溪校区课程取消,小车暂停运营,虎溪校区所有学生不能出校。

淮北师范大学:校园封闭管理
3月10日,淮北师范大学发布消息称,鉴于当前疫情形势严峻,学校将严格校园封闭管理。保卫处负责校门管理,即日起,严禁校外无关人员、车辆进入校园,因公来访人员须提前联系相关单位,经过核实身份、测量体温、检验健康码、行程码并登记后方可入校。

守望相助、共克时艰。
相信通过每个人的努力,
必然会阴霾散尽校园开,
烂漫重回花成海。
综合整理自各高校