专题首页   通知公告   校园防控   疫情资讯   防护知识   辟谣专栏 
当前位置: 校园防控 >> 正文
我已到岗,请师生放心!
2022-05-08 08:06  

5月6日,平顶山市新型冠状病毒肺炎疫情防控指挥部办公室发布2022年第15号疫情防控通告,对主城五区(新华区、卫东区、湛河区、示范区、高新区)实行分类管理。封控区内全体人员实行“人不出区、严禁聚集”的管理措施,除封控区以外的其他区域参照管控区标准进行管理。面对疫情防控严峻形势,学校坚持把师生生命安全和身体健康放在首位,压紧压实责任,号召全校师生立即行动起来,马上完成平战转换,迅速调整工作状态,采取了多种更加积极有效的防控措施,进一步织密了校园疫情防控“安全网”。

图片    


图片      
图片      
官方通报          

       

       
图片      


 

图片    

关于对市主城五区实行分类管理的通告

〔2022〕 15 号

5月6日,平顶山市发现1例新冠肺炎确诊病例、2例新冠肺炎无症状感染者,活动轨迹涉及新华区、卫东区和城乡一体化示范区多个区域。为切实保障人民群众生命安全和身体健康,快速有效阻断疫情扩散,依据相关法律法规和《新冠肺炎疫情社区防控方案》等规定,经专家组综合研判,市疫情防控指挥部决定对市主城五区(新华区、卫东区、湛河区、示范区、高新区)实行分类管理,现通告如下:


一、以下区域实行封控区管理


1.新华区矿工路街道办事处天润花园1号楼

2.新华区和平路北佳士客商场

3.新华区丰源路商贸北苑食尚客串串火锅

4.新华区光明路莹菲超市院内陈保全内科诊所

5.新华区光明路与矿工路交叉口德信泉(体育场店)

6.新华区联盟路麦香私房烘焙

7.新华区联盟路家乐惠百货超市

8.新华区三七街重庆面条店

9.新华区正义巷快易家超市

10.新华区正义巷尚沛小吃店

11.新华区武庄菜市场重庆面条店

12.新华区西市场红西小区西胡同菜鸟驿站

13.新华区曙光街西段北超理发店

14.新华区稻香路中段平煤铁运处七矿养路工区

15.卫东区开源路中原商场

16.城乡一体化示范区常绿大悦城小区33号楼、35号楼

17.城乡一体化示范区聚力汽修

18.城乡一体化示范区中航加油站

19.城乡一体化示范区中国移动公正路营业厅

封控区内全体人员实行“区域封闭、足不出户、服务上门”管理,严格落实居家隔离、正确佩戴口罩、做好清洁消毒等措施,按照疫情防控相关规定进行核酸检测。


二、以下区域参照管控区标准管理


市主城五区(新华区、卫东区、湛河区、示范区、高新区)除封控区以外的其他区域参照管控区标准进行管理。区域内全体人员实行“人不出区、严禁聚集”管理措施,按照疫情防控相关规定进行核酸检测和健康监测。区域内居民每天每户可安排1人,凭24小时内核酸检测阴性证明、小区临时出入证,在严格做好个人防护的前提下,到社区指定地点购买生活物资;对因就医确需外出的人员,由社区防控机构出具证明并做好审核登记,所有出入人员落实查证、验码、测温、登记。


三、其他要求


封控区及其他区域的管控和服务要严格落实属地责任、行业监管责任,做好辖区内群众的生活保障、心理疏导工作,注重解决残疾人、独居老人等特殊群体的必要需求,对因就医等紧急情况确需外出的人员落实闭环管理。


市主城五区人员要自觉落实上述管控措施,积极配合核酸检测、健康监测等工作,不得擅自外出,避免疫情传播风险。


平顶山市新型冠状病毒肺炎疫情防控指挥部办公室

2022年5月6日

图片    


图片      
图片      
迅速行动 立即转入战时状态          

       

       
图片      


图片    

5月6日,学校疫情防控领导小组成员和各工作专班人员在学校分会场参加了省委教育工委、省教育厅召开全省教育系统疫情防控工作视频会。会后,学校立即召开学校疫情防控工作会议,研判学校疫情防控形势,就如何确保师生生命健康安全进行再安排、再部署。


图片


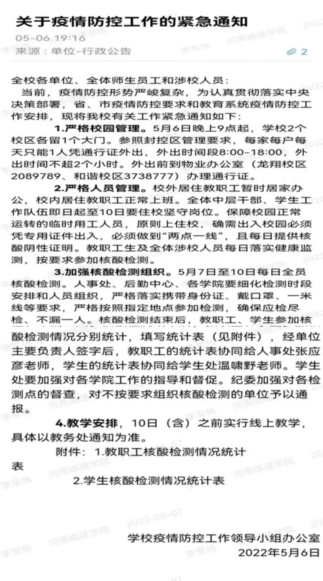
5月6日晚7时许,学校疫情防控工作领导小组办公室发布《关于疫情防控工作的紧急通知》:


5月6日晚上9点起,严格校园管理,学校2个校区各留1个大门。参照封控区管理要求,每家每户每天只能1人凭通行证外出


校外居住教职工暂时居家办公,校内居住教职工正常上班。全体校领导,中层干部、学生工作人员从6日晚上至10日,备齐5天生活物资于晚21点返回工作岗位,全部住校坚守岗位。学校相关职能部门保障校园正常运转,临时用工人员原则上住校,确需出入校园必须凭专用证件出入,必须做到“两点一线”,且每日提供核酸阴性证明。


教职工生及全体涉校人员每日落实健康监测,5月7日至10日期间,每日参加全员核酸检测。严格落实携带身份证、戴口罩、一米线等要求,严格按照指定地点参加检测,确保应检尽检、不漏一人。


5月7日至5月10日,所有理论课程转为线上教学,学生在宿舍听课学习;实验等室内实践教学暂停,可调整至正常线下教学时补上;所有考试安排暂停进行。视疫情防控情况对线上教学安排适时调整,并另行通知。

图片    


图片      
图片      
闻令而动,我已到岗          

       

       
图片      


图片    

学校召开疫情防控领导小组办公室发布通知之后,全体校领导、中层干部和全体辅导员老师备足备齐5天生活物资后,于6日晚9点前返回工作岗位,全部住校坚守工作岗位。


图片


图片


图片


图片

图片    


图片      
图片      
线上教学  “云端”启动          

       

       
图片      


图片    

按照学校疫情防控领导小组统一部署,学校教务处立即启动应急预案,调整教学方式,5月7日至5月10日,将所有理论课程立即转换为线上教学,学生在宿舍听课学习;实验等室内实践教学暂停,调整至正常线下教学时补上;所有考试安排暂停进行。同时,要求老师们注重结合疫情防控形势,强化课程思政教学,加强上课期间学生心理疏导,帮助学生适应疫情防控下的学习和生活,教育引导学生做好个人防护。


图片


图片


图片    


 

 

关闭窗口

地址:河南省平顶山市新城区龙翔大道  河南城建学院版权所有  书记、校长信箱  
豫ICP备13012610号-2    豫公网安备 41040202000224 号